Oligonucleotida heteroduplex poate îmbunătății simptomele sclerozei multiple
©
Autor: Domșa Dariana

Limfocitele T È™i B, care fac parte dintr-un grup de celule imunitare numite în mod obiÈ™nuit globule albe, lucrează împreună pentru a elimina invadatorii străini din organism, cum ar fi viruÈ™ii. Cu toate acestea, anumite boli, inclusiv diferite tipuri de cancer, pot apărea atunci când celulele T È™i B sunt activate în momente nepotrivite. Expresia genelor stă la baza controlului activității celulare. Boala poate apărea atunci când anumite gene sunt fie dezactivate incorect, fie sunt exprimate necontrolat. Prin urmare, oamenii de È™tiință È™i-au propus să dezvolte metode terapeutice pentru a restabili nivelul expresiei genelor la starea lor sănătoasă, în mod ideal doar în celulele anormale.
Furnizarea de molecule de ADN sau ARN concepute special, care pot localiza mesajele genelor greÈ™it exprimate È™i pot regla revenirea la niveluri normale, reprezintă o modalitate de restabilire a genelor la starea sănătoasă. Cu toate acestea, cea mai dificilă parte a acestui lucru este să se asigure că moleculele terapeutice pot ajunge în mod eficient la destinaÈ›ia potrivită, fără a fi degradate de celulă.
O parte cheie a designului HDO al echipei este adăugarea unei molecule numită α-tocoferol, care este esenÈ›ială pentru livrarea corectă a medicamentului. Deoarece α-tocoferolul este esenÈ›ial pentru răspunsurile imune limfocitare adecvate, adăugarea acestuia permite ca HDO să fie eliberat în sângele periferic È™i direcÈ›ionat către limfocite. Echipa a proiectat HDO pentru mai multe gene de È™oarece È™i apoi le-a injectat intravenos în È™oareci de laborator.
După ce au constatat că tehnologia a fost eficientă la oprirea anumitor gene, echipa de cercetători a investigat dacă ar putea fi utilă ca tratament al bolii. Ei au proiectat un HDO care vizează o genă numită Itga4, care este esenÈ›ială pentru patogeneza encefalomielitei autoimune experimentale (EAE), un model de È™oarece pentru scleroza multiplă (SM). Injectarea intravenoasă a È™oarecilor cu un HDO care vizează Itga4 a întârziat debutul È™i a îmbunătățit simptomele sclerozei È™i a redus atât infiltrarea celulelor inflamatorii, cât È™i demielinizarea măduvei spinării.
sursa: Science Daily
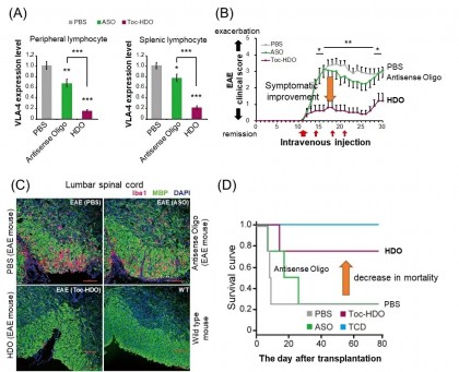
foto: (A) La È™oarecii normali, administrarea HDO (bară roÈ™ie) suprimă mai drastic expresia genei integrinei α4β1 în limfocitele periferice È™i splenice în comparaÈ›ie cu oligonucleotid antisens (bara verde). (B) La È™oarecii experimentali cu encefalomielita autoimună (EAE), administrarea de HDO care vizează integrina α4β1 după apariÈ›ia simptomului a arătat o îmbunătățire a scorului clinic. (C) Administrarea HDO care vizează integrina α4β1 înainte de apariÈ›ia È™oarecilor EAE are ca rezultat reducerea infiltraÈ›iei celulelor inflamatorii Iba1 pozitive (roÈ™u) È™i demielinizare îmbunătățită (verde) în măduva spinării lombare. (D) În modelul de È™oarece de grefă versus -boala gazdă (GVHD), transplantul de celule T derivate din splină împreună cu celule de măduvă osoasă după tratamentul cu HDO care vizează integrina α4β1 a îmbunătățit curba de supravieÈ›uire. TCD: celule de măduvă osoasă transplantate fără celule T derivate din splină
Data actualizare: 16-02-2025 | creare: 02-03-2022 | Vizite: 737
Bibliografie
How a two-faced molecule can silence problematic genes, link: https://www.sciencedaily.com/releases/2022/02/220228114422.htm ©
Copyright ROmedic: Articolul se află sub protecția drepturilor de autor. Reproducerea, chiar și parțială, este interzisă!
Alte articole din aceeași secțiune:
- Copiii născuți prematur pot dezvolta probleme de IQ pe termen lung
- Tonurile binaurale pot afecta negativ performanța cognitivă
- Lovirea mingii de fotbal cu capul poate provoca modificări la nivelul creierului chiar și fără comoție cerebrală sau simptome
- Gantenerumab - poate reduce riscul de demență Alzheimer la persoane cu mutații genetice ereditare rare
Din Biblioteca medicală vă mai recomandăm:
Din Ghidul de sănătate v-ar putea interesa și:
Forumul ROmedic - întrebări și răspunsuri medicale:
Pe forum găsiți peste 500.000 de întrebări și răspunsuri despre boli sau alte subiecte medicale. Aveți o întrebare? Primiți răspunsuri gratuite de la medici.- Scleroza multipla?
- Scleroza multipla
- Posibila scleroza multipla sau polimialgie reumatica?
- SM cu RMN negativ?
- Imunitate coronavirus - am scleroza multipla de 34 ani
- Am scapat de ce mai cruda boala leuconevraxita
- Viata cu screloza multipla
- Scleroza multipla?
- Urinez des si imi cade parul excesiv
- Incontinenta urinara si scleroza multipla